
I made the decision to not join #rhizo14 as I like to focus on one course at a time when I learn. It was all too tempting though. Many people from my online network were doing it and I wanted in too…
I decided to help out with Google Plus as it seemed an unloved branch of the course. I visited, created a few categories, added some images and resources, offered to support Ron who was really keen to moderate the community and who had actually been moderating it since before the course started welcoming new members and simply being present on G+ – he just did not have the label.
I then moved on to DS106 and what is next for me there. Or so I thought. This morning I thought what harm could it do to watch Dave’s introductory video and then get on with work? I was fascinated by the notion that ‘Learning as cheating’ had been set up by Dave as a way to disrupt and challenge preconceptions about learning.
The whole ethos of this blog (some might say my life…) is the idea of looking into the double mirror of life. Humans get so comfortable with our preconceptions and certainties that I make it a daily practice to live in a state of ‘epistemological hovering’ as Tyler Cohen likes to say. I live life in uncertainty and no longer look for certainty. I ask as often as possible: What have I changed my mind about recently and why? and worry if the answer is nothing. I set up this space to help me look at the other side. Given a chosen field, what are the themes that are being backgrounded or in the shadow? What are we not paying attention to that we might benefit from exploring? In keeping with this, one of my first posts on the #rhizo14 community was one that offered some challenge to the idea of the rhizome as a descriptor for deep learning. A ‘weedy’ rhizome did not seem inspiring and less so this statement:
Bamboo and other rhizomatic plants are great at spread, survival and colonisation of new territories. But as ecologists and gardeners know, if unchecked they become weeds and can dominate and suppress a plant community or a garden instead of enriching it. They are also clones – the rhizomes produce exact copies of the ‘mother’ plant.
So instead of free exploration and exchange of ideas leading to rich and unpredictable learning – the story of rhizomatic learning can equally be a story of domination and monoculture, with rarer and more delicate ‘flowers’ getting pushed out, suppressed – not able to grow.
I can probably spend the next 6 weeks unpacking the implications of the statement above in relation the psychology of learning – which is my passion as a cognitive psychologist. I will come back to this I am sure.
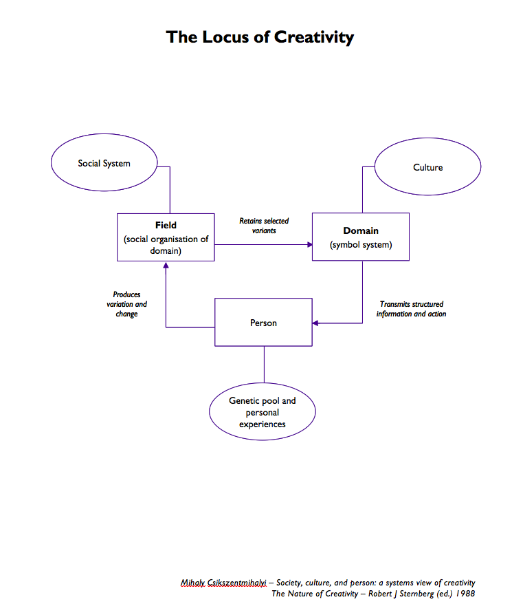
Right now, I was grabbed by the idea of using ‘cheating as learning’ as a construct to challenge dusty beliefs about how we teach and learn. Juxtaposing old beliefs about copying and creating; using the apparent clash to reflect on what it means to learn. Of course, coming fresh from doing DS106 more than full time ( I took a sabbatical from teaching last year to do this) this is not an unfamiliar concept. After all, I now know that ‘everything is a remix’ and find it much easier now to teach creative thinking to my students through this construct than many hours of experimental psychology evidence that shows that a focus on individual creativity is only half the story. It is only when we ask, where is creativity that we see that individual creativity relies on a domain of knowledge, a community of shared contacts and that systemic creativity is the only sensible way to describe creative thought.
But forget all the jargon I just wrote. Just watch the video by Kirby Ferguson.
But my first post for this course I am not doing, does not end here. Somehow, in my displacement activities for this morning I came across X28. Mysterious. A secret agent? An extreme introvert who did not want to reveal his true name? No. Just the ID for Matthias Melcher, a participant in #rhizo14 who tells us that X28 is just the ID he has carried for many years. It means nothing. Love it. So many of us disappearing up our backsides trying to be unique when we name our blogs and here is Matthias saying: I’ll just call mine X28 and be done with it. I have learnt that in the world of educational technology often those who say the least, engage with theory to understand rather than show off they know big words, offer the greatest support and insight. So I stayed to read Matthias Blog. He has been exploring the construct of the rhizome and its application to learning theory for a while. My lovely animated gif above, comes from a little video he posted to help himself understand the notion of a rhizome and how it applied to a group of people learning together. I was hooked.
I downloaded the video, made the gif and then noticed his pièce de résistance. He tells us he is old school so he has created a OPML feedlist of a few of the blogs for #rhizo14. Ego kicks in and I check if he has mine there. He does. I have a reader I use infrequently, Netvibes, and I remembered it took this type of file as input. I had never done this, but in his 6 line post he also links to a little video to show the process for a PC. Good enough to give me the idea of what I needed to do.
How cool is that? I uploaded the file into Netvibes, it created a neat tab with all of Matthias blogs and now I am set to follow everyone’s blog for the course I am not doing.
Today I chose to follow my energy for learning and work with what emerged rather than determine top down what I would learn. Thank you, Matthias. I had been waiting to continue posting here until I ‘tidied up my digital footprint’ and decided the ‘best’ way to keep working as an open educator online – Matthias post prompted me to just get on with in and do what I do best: reflect, write and make animated gifs.




January 27, 2014 at 10:27 am
Love the Brooker and the double mirror. And I love the workflow work with RSS/OPML. I am inspired to check out that link between classes today. Thanks
January 17, 2014 at 9:02 am
Thanks, Cathleen. Glad you motivated me to sort out the comment situation 🙂 Much appreciate it and look forward to learning together in the next few weeks.
January 16, 2014 at 7:47 pm
Great post. Good to see you Mariana, even if you are not doing #rhizo14 I also used Kirby Ferguson’s talk in my blog this week. Great minds think alike and thanks for turning me on to Mathias Melcher.